为防控化工和危险化学品生产重大安全风险,全力做好安全风险防控,推动重点地区化工和危险化学品安全生产治本攻坚三年行动取得实效,坚决遏制重特大事故,国务院安委会办公室近日启动2024年危险化学品重点县专家指导服务。目前,第一批专家指导服务组已分赴北京房山区、天津滨海新区南港工业园区、河北沧州市渤海新区临港产业园区、内蒙古鄂尔多斯市杭锦旗、山西太原市清徐县、辽宁阜新市阜新蒙古族自治县开展工作。
本次专家指导服务将从2月底至10月,分批次对全国73个危险化学品重点县实现全覆盖,以指导基层和企业提升安全风险管控能力为着力点,以推动相关重点工作在基层和企业的落实为主线,通过企业自查、市县复查、省级核查、部级指导,突出作业安全专项治理、重大危险源安全专项检查、液化烃储罐区和老旧装置设备改造提升、高危工艺全流程自动化改造、安全生产标准化体系建设、建设项目安全设施“三同时”和试生产方案落实情况等重点任务,加强指导服务与考核评价,推动重点县切实提高风险隐患排查整改质量,确保年度重点工作率先落地见效。专家指导服务将针对各地实际,强化培训,发挥示范引领作用,带动地方建立建强本地专家队伍,不断增强危险化学品安全监管能力、提升安全生产水平,为全国化工和危险化学品安全生产形势持续稳定向好提供支撑。
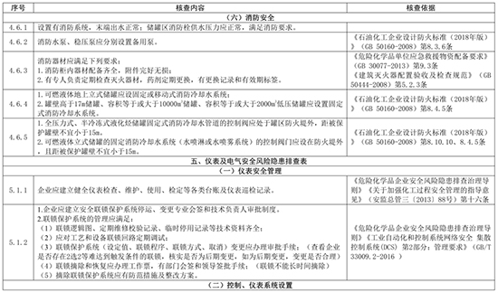
重点县危险化学品企业安全风险隐患排查表(2024年)






















中华人民共和国国家发展和改革委员会 中华人民共和国工业和信息化部 中华人民共和国应急管理部 中华人民共和国生态环境部 中华人民共和国科学技术部 中华人民共和国财政部 中华人民共和国商务部 中国石油和化学工业联合会
江苏省发展和改革委员会 江苏省工业和信息化厅 江苏省财政厅 江苏省生态环境厅 江苏省科学技术厅 江苏省商务厅 江苏省应急管理厅 江苏省市场监督管理局 江苏省统计局
北京市化学工业协会 天津市石油和化工协会 辽宁省石油和化学工业协会 内蒙古石油和化学工业协会 重庆市石油与天然气学会 河北省石油和化学工业协会 山西省化学工业协会 吉林省能源协会 黑龙江省石化行业协会 浙江省石油和化学工业行业协会 安徽省石油和化学工业协会 福建省石油和化学工业协会 江西省石油和化学工业协会 河南省石油和化学工业协会 湖北省石化行业协会 湖南省石油化学工业协会 广东省石油和化学工业协会 海南省石油和化学工业行业协会 四川省化工行业协会 贵州省化学工业协会 云南省化工行业协会 陕西省经济联合会 甘肃省石化工业协会 青海省化工协会
电话:协会:025-8799064 学会:025-86799482
会员服务部:025-86918841
信息部:025-86910067
传真:025-83755381
邮箱:jshghyxh@163.com
邮编:210019
地址:南京市梦都大街50号东楼(省科技工作者活动中心)5楼
苏公网安备 32010502010057号
备案号:苏ICP备2026013520号-2 “坚决打赢禁毒人民战争”专栏—法律法规
电话:025-8799064
会员服务部:86918841
信息部:86910067
传真:025-83755381
邮箱:jshghyxh@163.com
邮编:210019
地址:南京市梦都大街50号东楼(省科技工作者活动中心)5楼