2023年10月17日,欧盟委员会法规 (EU)2023/2055正式生效,标志着欧盟对人为添加微塑料(SPM)的限制正式落地。然而,由于法规条文在执行层面存在一定模糊性,企业在实践中普遍面临操作困境。
2025年3月31日,欧盟委员会联合欧洲化学品管理局(ECHA)及成员国正式发布《SPM限制解释性指南》(以下简称《指南》),为行业提供更加明确的合规路径与操作指引。

《指南》共分为三大部分,分别聚焦于法规条款解读、实务问答释疑以及边界判断标准:
第一部分:条款解读
本部分详尽解读了法规中关于SPM的定义与豁免条件,并辅以典型案例,帮助企业准确判断其产品是否纳入限制范围。
同时,对水溶性与可降解性测试标准进行了明确说明,并对企业广泛关注的年度报告及信息传递义务提供了具体操作指引,包括下游信息通报、重量计算、用途分类统计及说明书编制等。重点内容包括:
信息通报要求更加明确:
针对企业长期困惑的“最低通报标准”,欧盟委员会在本指南中予以明确:供应商需至少向官方提交以下信息——物质名称(如IUPAC 名、EC/CAS号)、分子结构、分子量、可用的分析谱图和分析方法等。 测试方法与实验室资质要求清晰: 对于可溶性或可降解性测试,明确必须在GLP实验室或等同ISO 17025标准的实验室中进行,回应了业内对实验室资质标准的关注。 说明书编制提供实用范式: 针对安全说明书编制,指南也提供了可参考的用语及象形图示。 例如,为防止产品中的塑料颗粒排入环境的说明语句,推荐使用“Do Not Rinse the Container Before Disposal”,并附有对应的象形图,帮助终端用户更直观地理解和遵循环保要求。 指南推荐象形图
第二部分:问答集(Q&A)
本部分逐条回应了欧盟委员会和ECHA收集到的企业常见问题,涵盖法规适用、产品分类判断、豁免条款运用等,尤其针对化妆品、玩具、闪粉等重点行业提供了针对性解读。
Q:指甲修饰类化妆品“蘸粉”和“美甲胶”是否都属于限制范围内? 要准确判断“蘸粉”或“美甲胶”是否属于SPM限制范围,需结合具体成分及使用场景分析。以常见情况为例: 成分与特性:若产品含有甲基丙烯酸酯类聚合物颗粒,且满足以下条件: 粒径<5毫米; 固态、不可溶且不可降解; 在指甲表面形成聚合物涂层。 法规依据:根据欧盟法规第78条定义,甲基丙烯酸酯属于“固体聚合物微粒(SPM)”,因此含有此类成分的混合物(如上述蘸粉或美甲胶)将纳入SPM限制范围。 例外说明:若产品成分或使用方式与上述条件不符(例如颗粒可溶或粒径超标),则需重新评估合规性。
这些问答内容帮助企业理解法规在不同情境与产品形态下的适用范围,有利于做出更准确的合规判断。
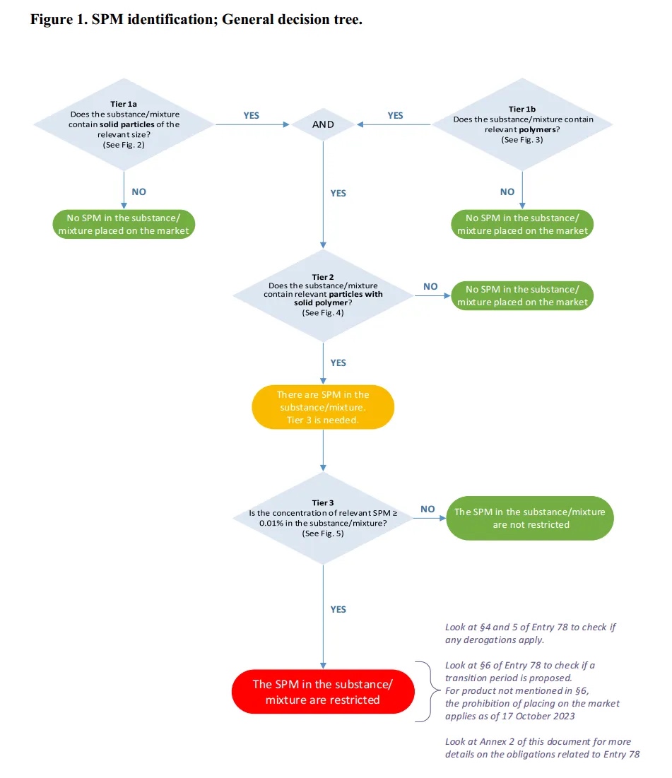
第三部分:决策树与边界判定

本部分提供了通用SPM判断决策树,并配套多个边界案例,帮助企业快速评估产品是否符合SPM定义、是否受限、是否可豁免,从而提升合规效率并减少误判风险。
《指南》的发布,可谓是欧盟微塑料限制法规实施过程中的“关键拼图”,它: 系统性梳理了法规核心概念与适用逻辑; 细化了测试方法、信息通报要求等技术细节; 回应了企业最关注的实际问题; 明确指定ECHA作为后续指南更新的主要责任机构,表明该指南将随着实践逐步迭代,企业需持续关注最新动态。企业应对措施
随着2025年10月17日强制信息通报义务即将启动,欧盟SPM限制也将步入实质落地阶段。
为避免因理解偏差导致的合规风险,瑞欧科技建议企业立即:
重新梳理产品原材料与配方,排查是否涉及SPM; 根据指南要求准备信息通报材料,如物质结构、测试数据、用途分类等; 结合判断决策树与指南案例,评估自身产品是否可豁免; 如判断困难或缺乏测试条件,尽早寻求专业机构协助。
中华人民共和国国家发展和改革委员会 中华人民共和国工业和信息化部 中华人民共和国应急管理部 中华人民共和国生态环境部 中华人民共和国科学技术部 中华人民共和国财政部 中华人民共和国商务部 中国石油和化学工业联合会
江苏省发展和改革委员会 江苏省工业和信息化厅 江苏省财政厅 江苏省生态环境厅 江苏省科学技术厅 江苏省商务厅 江苏省应急管理厅 江苏省市场监督管理局 江苏省统计局
北京市化学工业协会 天津市石油和化工协会 辽宁省石油和化学工业协会 内蒙古石油和化学工业协会 重庆市石油与天然气学会 河北省石油和化学工业协会 山西省化学工业协会 吉林省能源协会 黑龙江省石化行业协会 浙江省石油和化学工业行业协会 安徽省石油和化学工业协会 福建省石油和化学工业协会 江西省石油和化学工业协会 河南省石油和化学工业协会 湖北省石化行业协会 湖南省石油化学工业协会 广东省石油和化学工业协会 海南省石油和化学工业行业协会 四川省化工行业协会 贵州省化学工业协会 云南省化工行业协会 陕西省经济联合会 甘肃省石化工业协会 青海省化工协会
电话:协会:025-8799064 学会:025-86799482
会员服务部:025-86918841
信息部:025-86910067
传真:025-83755381
邮箱:jshghyxh@163.com
邮编:210019
地址:南京市梦都大街50号东楼(省科技工作者活动中心)5楼
苏公网安备 32010502010057号
备案号:苏ICP备2026013520号-2 “坚决打赢禁毒人民战争”专栏—法律法规
电话:025-8799064
会员服务部:86918841
信息部:86910067
传真:025-83755381
邮箱:jshghyxh@163.com
邮编:210019
地址:南京市梦都大街50号东楼(省科技工作者活动中心)5楼
苏公网安备32010502011424号