跨界入局抢占先机,PEEK产业化落地的步伐正在加快。
12月25日,刚刚公告拿下千万级人形机器人手臂相关的轻量化零部件与结构件产品以及人形组装服务合同的万凯新材宣布,公司旗下控股孙公司轻镁智塑与关联方灵心巧手发布新品“PEEK摆线减速器”。
该产品将PEEK(聚醚醚酮)引入摆线减速器的主体承载结构。而此前公告的千万元采购合同中,也已包含结构件相关产品,且双方预计在2026年度同类关联交易规模将达到5000万元。
值得一提的是,12月24日,刚刚“跨界”PEEK赛道的汽配龙头宁波华翔火速公告其子公司宁波华翔启源科技有限公司获得机器人关节订单,为开发基于PEEK材料的核心关节件打下坚实基础。
而在今年9月,该企业才正式公告通过合资企业宁波峰梅匹意克新材料有限公司签约吉林大学,布局PEEK,并规划12000吨/年产能。
多巨头半路入局
从今年年初的情况来看,PEEK的火爆概念还主要来自金融市场:
无偿支持下游!这一“卡脖子”材料何时真正落地?
但近一年的时间内,不少巨头“跨界”布局的动作,仿佛让人看到这一赛道蕴藏的巨大爆发潜力。这些新进入者行动迅捷,已快速切入市场并展开实质性布局。
中国巨石
2024年年末,中国建材集团成员企业、全球玻纤龙头中国巨石在回应投资者提出的“是否参与PEEK增强材料研究?”时表示,公司已开展研究,相关新品可以与树脂结合形成PEEK增强型复合材料。
值得一提的是,PEEK复合改性难度非常高,面临加工设备易损耗,需要更加刚硬、磨损性强的设备,以及改性产品具有非一致性等难点。现下大火的碳纤维CF/PEEK复合材料生产技术,也仅被东丽、威格斯、赢创、世索科等少数公司掌握。
富春染织
2025年7月,芜湖富春高新技术有限公司成立,该公司由全球最大的筒子纱染色企业——富春染织全资持股,注册资本5000万元,拟筹划布局PEEK的研发创新与产业化,尤其聚焦半导体、医疗器械、人形机器人轻量化方面的应用。
2025年11月,富春染织与成立于2024年的初创型机器人公司——鹿明机器人成功推出全球首款外骨骼机器人专用PEEK高性能材料体系;同月宣告在人形机器人PEEK轻量化部件领域已建立完备的技术储备和送样渠道;宣告已向福达股份等多家头部机器人公司实现供货。
国恩股份
与宁波华翔选择产学研联合策略不同,改性塑料龙头之一的国恩股份走的是产业链贯通路线,布局从“核心树脂聚合”到“终端构件”的一体化模式。
2025年7月,该企业公告称,将通过全资子公司浙江国恩化学打造覆盖“PEEK从聚合到复合再到制品的全产业链纵向一体化平台”,建设苯乙烯工程材料聚合中试平台及30万吨/年有机高分子改性、复合材料项目。
目前,该项目已取得舟山高新技术产业园区管委会经济发展局出具的项目备案。建设总投资9.6亿元,拟建内容包括2条PEEK聚合生产线、1套苯乙烯类工程材料聚合中试平台装置、36条改性、复合材料生产线。
美湖智造集团
2025年10月,新能源汽车零部件制造领域的龙头美湖智造集团重要战略布局再落一子——美湖诺维新材料科技有限公司正式成立并落户长沙,这一新公司将专注高性PEEK的研发与精密零部件制造,聚焦机器人、新能源汽车、消费电子、航空航天及医疗器械等领域。
与此同时,为加强产业链延申布局,美湖智造通过旗下子公司湖南机油泵股份,连续收购深圳朗道智通、苏州莱特公司(特斯拉供应商)等机器人关键零部件制造企业。当前,该集团已经具备自主研发、规模化生产具身智能关节模组(执行器)、核心功能件(行星/谐波减速器、无框力矩电机、驱动器)的能力。
会通股份
2025年12月,改性塑料“小巨人”会通股份宣布收购PEEK复合材料“黑马”——上海东华复材科技有限公司55.46%股权,东华复材于2022年实现碳纤维增强聚醚醚酮(CF/PEEK)板材量产,并通过两大子公司:苏州空天复材科技有限公司、合肥东华复材科技有限公司,布局航空、医疗领域。
而此前,2025年11月,会通股份全资子公司上海会通聚合材料有限公司正式成立,并将承建落户上海碳谷绿湾产业园的高温尼龙和聚醚醚酮(PEEK)聚合项目,据悉,该项目一期规划建设年产PPA 500吨,PEEK 200吨产线及配套,总投资约3000万元,建设周期为2025年10月~2026年9月。
大洋生物
2025年12月,一家以无机盐产品为主体,兽药原料药与含氟精细化学品协同发展的综合型化工企业——大洋生物,突然宣布新建年产2000吨特种高分子材料聚醚醚酮(PEEK)及关键中间体4,4′–二氟二苯甲酮等项目。
依托大连理工大学等国内知名院校的PEEK技术,大洋生物欲构建起“中间体-PEEK成品”的闭环产业链。
据了解,目前大连理工大学拥有自主知识产权的连续法生产系统,不受制于国外的技术封锁,现已开发出第四代连续法生产PEEK的工业化技术,该技术解决了高粘度熔体在高温下连续输送与脱盐提纯的难题,产品的一致性达到国际顶尖水平。
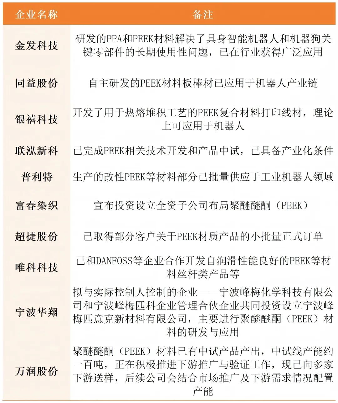
另外,除了上述企业之外,PEEK作为热门材料,可谓是炙手可热,今年以来,还有多家企业取得了进展:

人形机器人
提到PEEK当下的爆发,离不开具身机器人行业的火热。
这种材料可制造人形机器人核心运动部件和精密结构。另外,其复材如CF/PEEK,亦拥有轻量化、耐磨自润滑、刚性/柔性兼具等优点,可用在机器人机身重要关节、轴承等领域中:
一、关节与传动系统
谐波减速器:采用30%碳纤维增强PEEK(CF/PEEK),模量达15GPa,密度仅为铝合金的50%。其高模量特性可降低减速器的变形应力,提升阻尼特性,增加柔轮与刚轮的啮合面积,使承载能力提高30%以上,同时解决金属材料的共振问题。
轴承与连杆、齿轮:PEEK轴承用于关节部位,其耐高温(260℃)、耐受强酸强碱、耐腐蚀特性适合长期高负荷运转,而碳纤维增强的PEEK(CF/PEEK)进一步提升了机械强度和抗冲击能力。例如,波士顿动力Atlas的膝关节齿轮组采用PEEK复合材料,实现2m高空跌落无损。
PEEK齿轮在关节四肢中应用,通过注塑成型实现轻量化,相比金属减重40%,同时保持高耐磨性和自润滑性。
二、机械臂与运动结构
机械臂核心部件:碳纤维复合材料(CFRP)是机械臂的主流材料,其密度仅为钢的1/3,相同强度下重量更轻,显著提升机械臂的响应速度和高精度操作能力。
CF/PEEK复合结构在机械臂关节连杆中的应用,结合了碳纤维的高模量和PEEK的韧性,实现刚柔平衡,例如特斯拉Optimus-Gen2的机械臂采用此类材料,整体减重10kg。
三、骨架与支撑结构
轻量化骨架:PEEK材料用于躯干和四肢骨架,密度仅为铝合金的50%,在特斯拉Optimus-Gen2中实现整体减重10kg,同时保持高强度(弯曲模量达15GPa),提升行走速度30%。
CF/PEEK织物(碳纤维体积含量70%)的拉伸强度与钛合金相当,但密度仅为其36%,适用于机身承重部位。
四、传感器与交互系统
六维力传感器:PEEK弹性体替代铝合金作为传感器核心部件,动态响应频率提升至2kHz(金属材料500Hz),其轻量化特性降低了惯性质量干扰,提升测量精度和响应速度,适用于高速作业环境。
电子皮肤基底:柔性基底材料如PDMS(聚二甲基硅氧烷)和PI(聚酰亚胺)薄膜常与碳纤维或石墨烯结合,用于触觉传感器。尽管PEEK不直接用于皮肤,但其复合材料在感知层中辅助提升灵敏度和环境适应性。因为PEEK薄膜介电常数3.2(PI薄膜3.5),厚度可加工至10μm,支撑500%拉伸应变。
五、动力与能源系统
人工肌肉与驱动器:介电弹性体(DE)结合碳纤维增强结构,可实现300%的应变率和毫秒级响应,用于仿生肌肉驱动。
固态电解质电池外壳采用PEEK材料,耐高温特性保障能量系统的安全性。
中华人民共和国国家发展和改革委员会 中华人民共和国工业和信息化部 中华人民共和国应急管理部 中华人民共和国生态环境部 中华人民共和国科学技术部 中华人民共和国财政部 中华人民共和国商务部 中国石油和化学工业联合会
江苏省发展和改革委员会 江苏省工业和信息化厅 江苏省财政厅 江苏省生态环境厅 江苏省科学技术厅 江苏省商务厅 江苏省应急管理厅 江苏省市场监督管理局 江苏省统计局
北京市化学工业协会 天津市石油和化工协会 辽宁省石油和化学工业协会 内蒙古石油和化学工业协会 重庆市石油与天然气学会 河北省石油和化学工业协会 山西省化学工业协会 吉林省能源协会 黑龙江省石化行业协会 浙江省石油和化学工业行业协会 安徽省石油和化学工业协会 福建省石油和化学工业协会 江西省石油和化学工业协会 河南省石油和化学工业协会 湖北省石化行业协会 湖南省石油化学工业协会 广东省石油和化学工业协会 海南省石油和化学工业行业协会 四川省化工行业协会 贵州省化学工业协会 云南省化工行业协会 陕西省经济联合会 甘肃省石化工业协会 青海省化工协会
电话:协会:025-8799064 学会:025-86799482
会员服务部:025-86918841
信息部:025-86910067
传真:025-83755381
邮箱:jshghyxh@163.com
邮编:210019
地址:南京市梦都大街50号东楼(省科技工作者活动中心)5楼
苏公网安备 32010502010057号
备案号:苏ICP备2026013520号-2 “坚决打赢禁毒人民战争”专栏—法律法规
电话:025-8799064
会员服务部:86918841
信息部:86910067
传真:025-83755381
邮箱:jshghyxh@163.com
邮编:210019
地址:南京市梦都大街50号东楼(省科技工作者活动中心)5楼
苏公网安备32010502011424号